Investigating the Impact of Space Radiation on the Gut Microbiome

image

Context, Space travel exposes astronauts to continuous low dose rate exposure to high linear energy transfer (LET) radiation, which can have pathophysiological effects on the human body. While the importance of the gut microbiome in maintaining human health is well established, little is known about how radiation exposure during deep-space travel affects the microbiome. A better understanding of these effects is crucial for ensuring the health of astronauts and the success of future space missions.


Perspective: Recognizing the potential implications of microbiome-mediated pathophysiology after low dose ionizing radiation exposure, Nelson Scientific Labs sought to investigate the impact of space radiation on the gut microbiome. By utilizing advanced analysis techniques, they aimed to identify changes in the composition and function of the gut microbiome and their potential consequences on human health during space travel.


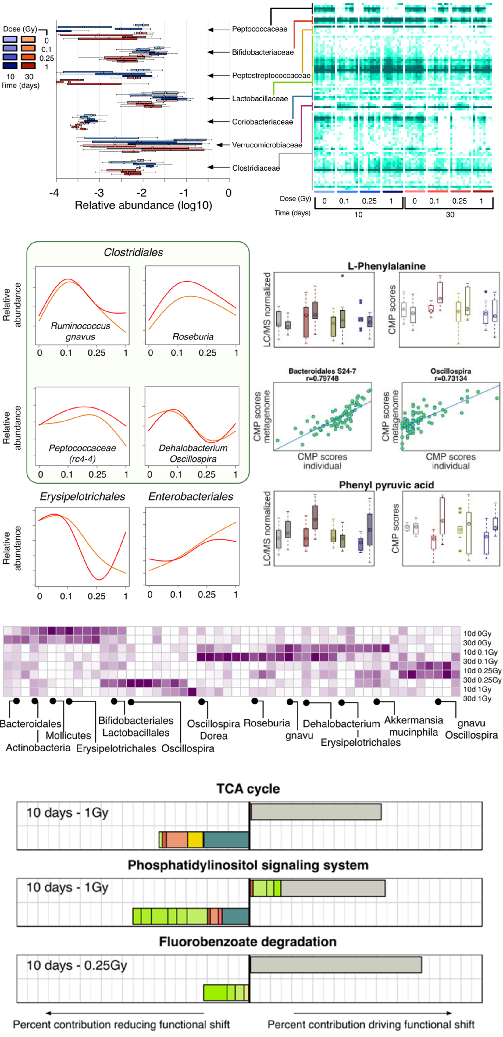
Analysis: Nelson Scientific Labs, in collaboration with the research team, used a mouse model to study the exposure to high LET radiation and its effects on the gut microbiome. They observed substantial changes in both the composition and functional potential of the gut microbiome, as well as alterations in the abundance of multiple metabolites. By analyzing these radiation-induced changes, they identified dose-dependent interactions between microbial ecology and signals from the host's cellular damage repair processes.


Result: The study revealed the potential implications of microbiome-mediated pathophysiology after low dose ionizing radiation exposure as an unappreciated biological hazard of space travel. This research provides a conceptual and analytical basis for further investigations into the chronic effects of space radiation on human health and highlights potential new targets for intervention in adverse radiation effects.


Benefit: By partnering with Nelson Scientific Labs, the research team was able to uncover critical insights into the impact of space radiation on the gut microbiome, paving the way for improved strategies to protect astronauts' health during future space missions.


References:

Casero, D., Gill, K., Sridharan, V. et al. Space-type radiation induces multimodal responses in the mouse gut microbiome and metabolome. Microbiome 5, 105. https://doi.org/10.1186/s40168-017-0325-z



Nelson Scientific Labs provides comprehensive multi-omics services, from study design all the way to interpreting and reporting your findings.


Contact us today to find out how we may help you with your project!

image